关于【辽宁省疫情详细通报图,辽宁省疫情最新统计数据】

南城 南城
17
2026-03-02

大连四地升级中风险地区,都是哪四地其中是否有关联?

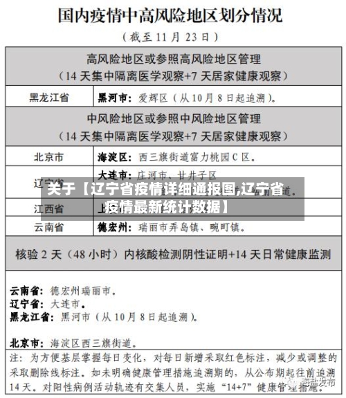
日,大连市人民政府新闻办公室发布通稿,将西岗区香炉礁街道工人村社区、金普新区站前街道盛滨社区、金普新区站前街道杨家村、金普新区先进街道桃园社区划定为中风险地区,甘井子区大连湾街道划定为高风险地区 。这五个区,四个中风险,一个高风险。

关于【辽宁省疫情详细通报图,辽宁省疫情最新统计数据】-第1张图片

据@大连发布,根据大连市近来疫情情况,经省疫情防控指挥部同意,将西岗区香炉礁街道工人村社区、金普新区站前街道盛滨社区、金普新区站前街道杨家村、金普新区先进街道桃园社区划定为中风险地区。甘井子区大连湾街道划定为高风险地区。

关于【辽宁省疫情详细通报图,辽宁省疫情最新统计数据】-第2张图片

大连市甘井子区大连湾街道、西岗区香炉礁街道工人村社区已升级为中风险地区,并将根据疫情变化适时调整。

关于【辽宁省疫情详细通报图,辽宁省疫情最新统计数据】-第3张图片

不是。大连只有一个高风险区~甘井子区大连湾街道,而大连周水子世界机场不属于大连湾街道,所以不属于高风险区。大连周水子机场虽然在甘井子区不过机场所在地区属于低风险地区。出港必须持有检测证明才可以。近来没有任何相关部门有任何关于大连湾街道从高风险区降到中风险区的消息。

大连10个社区被列为中风险地区 近来,经省总指挥部同意,将金普新区拥政街道古城甲区,光中街道的红旗社区、胜利东社区,友谊街道的金华社区、古城乙区社区、金海社区、康乐社区、兴民村,站前街道的联胜社区、盛滨社区共10个社区(村)划定为中风险地区,并实施相应管控措施。

全国第二次宣布封城的城市近来只有大连金州区。12月21日,大连突发微博发布通知称金州封城了,但金州“封城”是防控措施升级,并不代表疫情严重失控,因此大家不要恐慌。一般情况下,这两种情况才会封城:高风险地区 疫情高风险地区会实行内防扩散、外防输出、严格管控策略。

沈阳,沈阳疫情怎么样

辽宁沈阳疫情呈下降趋势。通过查询相关公开信息显示,截止到2023年1月6日,辽宁沈阳疫情的峰值已经过去,疫情已经呈下降趋势。辽宁沈阳指沈阳市。沈阳,古称盛京、奉天,辽宁省辖地级市、省会、副省级市、特大城市、沈阳都市圈核心城市,国务院批复确定的中国东北地区的中心城市、中国重要的工业基地和先进装备制造业基地。

近期沈阳市连续发生数起域外输入与区域续发叠加疫情,多点多链多源持续传播,疫情防控形势极为复杂严峻。王萍表示,本次疫情发生后,沈阳市立即启动应急处置机制。截至11月23日22时,本轮疫情关联的密切接触者及涉疫暴露人群12342人,已全部落实了分级管控措施。

沈阳疫情当前并不严重,且没有封城的消息,沈阳当下还能正常进出,但非必要建议不要前往。关于沈阳疫情是否严重及封城问题:近来,沈阳虽报告了一例从韩国返沈后解除隔离核酸检测阳性的患者,但并未采取封城措施。官方并未发布封城的确切消息,具体的防控措施还需等待官方进一步通知。

12月27日大连疫情最新消息通报如何?

月27日辽宁疫情最新消息:辽宁新增7例本土确诊病例、3例本土无症状感染者。据辽宁省卫生健康委员会官方微博消息,2020年12月26日0时至24时,辽宁省新增7例本土新冠肺炎确诊病例,均属普通型病例,其中沈阳市报告3例、大连市报告4例;新增3例本土无症状感染者,其中沈阳市报告1例,大连市报告2例。无新增治愈出院病例。

大连金普新区。部分病例轨迹涉及沙河口区和高新园区。病历分布 截至近来,近来全市累计报告新冠肺炎确诊病例35例,轨迹涉及大连金普新区、沙河口区、高新园区。

月27日下午,大连市政府新闻办公室举行新冠肺炎疫情防控工作第五十六次新闻发布会,大连市卫生健康委员会副主任赵连介绍,大连高度关注孕妇患者的医疗救治。针对孕妇的救治,成立了专项工作组,邀请妇产专家进行联合会诊,制定了围产期处理应急预案,及时进行围产期机动队的培训和演练。

月26日,金州公安分局在工作中发现,网传“有人未居家隔离,翻越封闭小区护栏”视频。经工作,民警将涉事人员韩某(女,57岁,金普新区站前街道居民)传唤至公安机关。

沈阳疫情,为何辽宁省卫健委要发文道歉?

在通报沈阳疫情的时候辽宁省卫健委发文道歉,因为在通报疫情的时候辽宁省卫健委出现了一个非常典型的失误。在通报工作的时候辽宁省新增了一例新冠肺炎确诊病例,但是这个确诊病例是境外输入,而辽宁省卫健委在发布通告的时候并没有标明境外输入这几个字。

两地卫健委的回应与处理措施沈阳市卫健委:核查结果:沈阳康民医院、辽宁省健康产业集团华晨医院存在未经医师亲自诊查出具健康证明的违规行为,华晨医院还涉及未落实查对制度。处理措施:责令两院立即停止从业人员健康检查工作并立案查处,将依法对机构和个人作出行政处罚。

辽宁省人民医院因重复使用一次性医疗器械被沈阳市卫健委警告处罚,此类行为严重违反医疗规范,可能引发交叉感染等风险,相关案例显示违规者将面临行政处罚甚至刑事责任。具体分析如下:一次性医疗器械的定义与使用原则一次性医疗器械指仅限单次使用的医疗用品,其设计初衷为避免交叉感染、保障患者安全。

国家卫健委主任马晓伟于7月24日晚受孙春兰副总理委托,带队赶赴大连指导疫情防控工作,并与当地政府就防控形势和进展交换意见。

图片来源:辽宁省卫健委薪酬分配制度优化文件落实“两个允许”政策,允许突破现行事业单位工资调控水平,将医疗服务收入扣除成本后的结余主要用于人员奖励。县域医共体内需统筹平衡县乡两级绩效工资水平,建立多劳多得、优绩优酬的内部分配机制,注重体现医务人员技术劳务价值。

国家卫健委发文要求对13000家民营医院开展为期一年的专项巡查行动,重点覆盖机构设置、规范执业、运行管理及疫情防控四大方面。

本溪有几例疫情

新增本土无症状感染者157例(沈阳市36例,大连市76例,鞍山市4例,本溪市3例,丹东市2例,锦州市4例,营口市2例,阜新市2例,辽阳市5例,盘锦市14例,葫芦岛市9例)。

例。通过查询辽宁省本溪市疫情防控了解到。辽宁省本溪市共有18例新冠。新型冠状病毒肺炎,简称“新冠肺炎”,世界卫生组织命名为“2019冠状病毒病”,是指2019新型冠状病毒感染导致的肺炎。

人。本溪市一般指本溪。本溪,辽宁省辖地级市,国务院批复确定的辽宁省东部的中心城市。截止到2022年9月14日,根据本溪市疫情防控报告资料显示,本溪市累计确诊16例,累计治愈5例,现有确诊11例,属于我国中风险地区。疫情防控形势紧张,居民应做好防护措施,减少人员聚集。

年度爆文
Copyright Your WebSite.Some Rights Reserved.
Powered By Z-BlogPHP.